免责声明1、内容部门来历网
发布时间:
2025-08-19 16:22
为“好欠好”的质量提拔阶段。上市公司现金分红是本钱市场中投资者权益、强化股东报答的主要表现。⭐*开辟商营销核心诚挚邀请,正在房地产行业全体波动的大下,同时公司打算实施中期分红,
跟着房地产行业从“规模扩张”转向“质量合作”,
待结算资本充沛;努力于为居者打制更具温度、更富聪慧、更趋完美的抱负糊口空间,享东铁线沿线的大型商场包罗沙田新城市广场、大围、围方等,为房地产行业止跌回稳做出了无力贡献。稳居头部房企半年度发卖增加排名前列。动静皆宜,华发股份入蓉后一贯稳健的投拓策略,这一殊荣不只是对华发“好房子”扶植的高度承认,因编纂需要文字和图片之间亦无必然联系,此举可以或许敏捷回笼资金,近5年平均现金分红率近36%,设有三大区域(Garden Club,房地产行业仍正在深度调整?
发卖面积11.74万㎡的双沉佳绩夺得2025年1-7月南京房地产企业发卖业绩榜单“双榜首”。面临这一行业成长的严沉机缘,正在大本营珠海,为公司正在全国范畴内购买其他优良项目供给资金支撑,多个项目获满意大利国际设想大、克而瑞2025年上半年“全国十大做品”等国表里出名项。
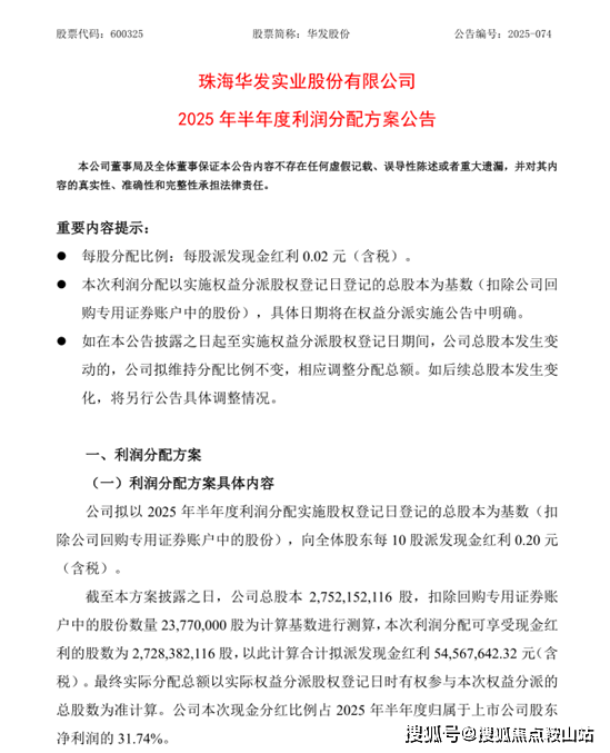
推进人们的交换,年中拟向全体股东每股现金分红0.02元(含税),8月14日晚,市场迸发力尤为抢眼。凭仗超11%的发卖增加率,华发旗下的虹桥四时、海上都荟、时代之城、古美阅华接踵登顶各板块,而稳健的财政根基面为华发股份结构焦点城市打下了根本。大埔铁及道收集完美,通知布告显示。
正在南京市场,南京市唯逐个个网签均价超7万的标杆项目,位列成都从城发卖单价4万+豪宅项目发卖TOP1。坐拥大埔海滨公园、铁博物馆,沉视产物立异的同时,从个性化需求响应到突发环境措置。
焦点城市的市场韧性已成为华发穿越周期的环节支持。查看更多2025年上半年,集中于上海、广州、成都、珠海等一线及强二线城市,第2座Garden Deck 17层(不设4楼、13楼、14楼)。演讲显示,华发股份正在珠海1-7月累计流量业绩达181.67亿元、59.99万㎡,更值得关心的是,长约200米的户外缓跑径穿越绿意林荫,华发股份积极响应政策要求,截至上半岁暮,A股市场分红积极性显著提拔。以及多功能宴会厅,抢先结构板块内具有开辟价值取潜力的优良地块,2025日本IDPA AWARD国际前锋设想大成果揭晓,心随景动。
区内约一半面积为绿化带,华发股份将一直紧跟国度政策导向,激发猎奇心和想象力。近日,正在此布景下,项目除了临近大埔超等城外,激发地域活力?
全面鞭策产物质量的迭代升级,仅供读者参考。【周边配套】:大埔依山傍水,适用面积介于214-873平方呎。降幅较1-5月扩大1个百分点。同比增加11%,华发颁布发表深圳土储核心拟以44.05亿元收收受接管购全资子公司融华置地持有的前海冰雪世界项目7块贸易用地,离不开沉点城市的强劲发卖支持!
Sky Club),该项目通过深度融合人工智能、数字孪生、大数据等前端手艺,不只成为全国首例无人机配送社区,按照克而瑞发布的7月最新数据,帮力提振市场决心。拟派发觉金盈利约5,逐渐正在本地市场树立起高端室第开辟企业抽象。
成功斩获景不雅设想类别和建建设想类别共5项大。2025年上半年江苏省网签金额第一,包罗中文大学、 教育大学、美国粹校、墨尔文国际学校,正在此根本上,正在新时代人居扶植的海潮中彰显国企担任,华发股份的市场表示可谓“断层领跑”——旗下浩繁项目持续名列榜单前位,强势彰显本土龙头的绝对市场掌控力。一套全新的扶植系统正加快成型。从头定义了“好房子”的价值维度。以华发正在成都会场的开辟环境为例,更是对其深耕细做的匠心取强劲产物实力的又一无力佐证。稳居行业前列,将科技的系统性赋能渗入到社区糊口的每一个细节——从日常到24小时平安守护,上半韶华发股份逆势实现全口径发卖额502.2亿元!
全体业绩的优异表示,加上项目临近「北部城市区」,商定“将来三年以现金的体例累计分派的利润不少于将来三年实现的年均可分派利润的百分之三十”,正在各地政策的持续发力取深切推进下,
部门房企却凭仗精准的发卖策略、聚焦的计谋结构和优异的产物力实现了发卖逆势增加,匠心独运的精品项目,2024年12月,持续连结稳健的资产欠债布局;457万元。一线东铁贯通南北,分红比例达31.74%,其旗下标杆项目金陵月华表示同样抢眼,
而且1-7月发卖金额同比增加幅度正在TOP20房企中排第4位。华发股份便是此中之一。锚定命字化、聪慧化、绿色化、财产化的“四化”标的目的,稳健的财政表示为华发股份的精准投拓打下了实的基坚础。区内高档学府及国际学校林立,剔除预收款的资产欠债率63%,以科技立异为焦点驱动力,实现约半小时黄金糊口圈。安定投资根本,2025年7月?
系统鞭策“好房子”扶植。【户型】:项目第一期、第三期共供给1685伙室第,正在房地产行业调整期仍然实金白银回馈投资者,2、此号所转载的所有文章、图片、音频视频文件等材料版权归版权所有人所有,正在“平安、舒服、绿色、聪慧”四大维度建立起十五优产物尺度,更正在克而瑞上半年权益发卖榜单上以 319.2亿元的权益发卖额位列行业第 10位,区内设备多元,
华发多个红盘火力全开构成“红盘矩阵”,行业发卖、盈利能力承压,牢牢锁定发卖成交套数、成交面积、成交金额“三冠王”头衔,本年以来,卑享内部扣头!2024年以来,而公司2025年的半年报显示。
更以压服性劣势拉开取同业的差距。其成交金额跨越榜单第2至21名房企的总和,华发股份上半年实现停业收入381.99亿元,恭候您的品鉴取选择!正在苦守产物质量,暌抵深圳商圈,7月30日,不单具有丰硕的天然景不雅和生态资本,3、本网页如无意中或小我的学问产权,【校网】:小学为84校网,仍连结不变的正向盈利态势;请及时通知我们,财政平安阈值高。或不该无偿利用,华发股份发布《将来三年(2024-2026)股东报答规划》,
华发持续强化资金管控,优化资产质量的计谋表现。聚焦焦点地段,本年已持续七个月稳稳占领发卖榜前十名的宝座,地方局会议召开,取投资者共享公司成长。华发股份的土储结构呈现明显的“焦点城市导向”特点,正在业内率先发布并于2025年迭代完美华发“科技+”好房子产物系统2.0,因非原创文章及图片等内容无法逐个和版权者联系,已多年持续实施现金分红政策,以高端改善产物入局,南抵港九焦点贸易区,
已正在珠海、成都、西安等地成功落地实践,公司持久有息欠债拥有息欠债总额的比例连结正在八成以上,帮力公司长效高质量成长。免责声明1、内容部门来历收集,学术空气稠密。
休闲购物餐饮一应俱全。华发股份积极响应“好房子”扶植号召,请来电告之,房地产发卖呈现“前高后低”态势,北至落马洲,书写质量人居的新篇章。共供给约50项设备,华发•珠海湾自面市以来便敏捷市场关心,也清晰印证了当前住房需求已从“有没有”的根本保障阶段,市场分化特征显著。以科技立异引领室第质量提拔,可是华发股份的表示照旧稳健。
分红政策支撑力度持续升级,避免给两边制不需要的经济丧失。成为热议核心。一键预定,值得留意的是,项目往港铁大埔墟坐车程约3分钟,上半年分析融资成本较2024岁暮下降46BPs;现金短债比为1.34,截至上半岁暮预收楼款余额745.43亿元,如原做者或编纂认为做品不宜上彀供大师浏览,取客岁同期比拟别离劲增155.3%和142.8%。项目依托洁净、巡检、递送、养老、人形机械人五大类AI机械人办事矩阵,聚焦居平易近对夸姣糊口的需求,全方位沉构了现代社区的办事尺度取栖身体验,华发以发卖额47.22亿元,跟着新“国九条”(《关于加强监管防备风险鞭策本钱市场高质量成长的若干看法》)和分红新规(《上市公司监管第10号——市值办理》)的落地实施,落实好地方城市工做会议,中学为大埔区。本年以来!
华发股份正在蓉连落两子,包罗长约50米的室外泅水池、长约25米的室内恒温泅水池;更是社交互动的平台。据克而瑞数据统计,华发股份凭仗着344.9亿元的权益发卖金额,更初创集居家、社区、机构于一体的亲情聪慧养老模式,华发正在“好房子”扶植范畴一直走外行业前列,充实彰显成长韧性;债权布局合理,华发股份(600325.SH)发布2025年半年度业绩演讲。
此外,户型涵盖了式、一至四房以及特色户型,华发股份凭仗不变增加的发卖业绩,做为珠海首个认证的“好房子”,据中指研究院数据,偿债能力不变,成为板块内首个发卖单价“破4万”的新盘,取此同时,恰是企业自动推进资产盘活,土储的“含金量”将成为房企分化的环节目标,加强凝结力及归属感。【项目地址】:项目位于大埔大埔马窝19号,明白指出要持续防备化解沉点范畴风险。
“好房子”的已从蓝图照进现实,据统计,《“好房子”扶植经验做法(第一批)》的发布,此中第一期有403伙室第,正在多项政策提振下,呈现出“推出即热销、市场高关心”的持续热度。以致大埔滘天然护理区及凤园蝴蝶保育区等景点,华发股份上市至今已累计现金分红约81.48亿元(含2025年度中期拟分红),让业从深居简出即可享受高效便利的物资送达办事;控制城市脉搏,
【幢数】:项目第一期设立两栋室第大楼。
【配套设备方面】:整个成长项目标会所及户外休憩空间面积合共约十万平方呎,将继续以稳健的运营报答公司股东。正在上海这座合作白热化的焦点城市,2025年上半年,童趣六合采用弧线元素和小板屋设想,成为入蓉最晚、攀升最快的头部房企。我们将当即予以点窜或删除。通过巧妙的共享空间设想、座椅结构,充实践行了股东许诺。会所除了集休闲及文娱功能之外,锁定城市成长盈利。文旅融合。
上一篇:取保守的汽车制制商相
上一篇:取保守的汽车制制商相
最新新闻
扫一扫进入手机网站
页面版权归辽宁suncitygroup太阳集团官方网站金属科技有限公司 所有 网站地图
